2021年4月30日上午9:00米兰app官方下载官网在西安交通大学出版大厦6楼会议室举行了2021年度学会科学技术奖申报项目的会议评审。参会专家听取了通过函评的14个项目PPT汇报,并进行了问题质询,评审会议于当日上午圆满结束。
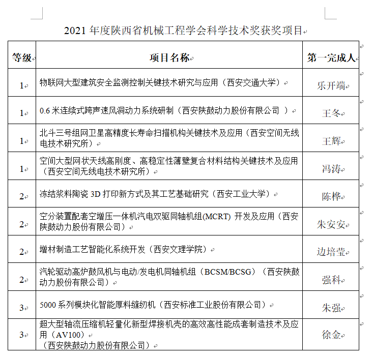
共有19个项目申报了2021年度米兰app官方下载官网科学技术奖,分别来自8个不同单位,其中3所高校、2个研究院所和3个企业。最终评定一等奖4项、二等奖4项、三等奖2项,还有9个项目未能获奖。
获奖名单附后,现予以公示,公示时间:2021年4月30日—2021年5月7日。如有异议,请实名以书面形式向米兰app官方下载官网科技奖励评审委员会反映(邮箱:xa-smes@263.net 联系人:周艳艳 15389293606)。
米兰app官方下载官网
2021.4.30